2024年Java最全07(2),2024BAT大厂Java社招最全面试题
其他像Spring,SpringBoot,SpringCloud,SpringCloudAlibaba,Dubbo,Zookeeper,Kafka,RocketMQ,RabbitMQ,Netty,MySQL,Docker,K8s等等我都整理好,这里就不一一展示了。在开头跟大家分享的时候我就说,面试我是没有做好准备的,全靠平时的积累,确实有点临时抱佛脚了,以至于我自己还是挺懊恼的。大厂对于技术的要求
最后的内容
在开头跟大家分享的时候我就说,面试我是没有做好准备的,全靠平时的积累,确实有点临时抱佛脚了,以至于我自己还是挺懊恼的。(准备好了或许可以拿个40k,没做准备只有30k+,你们懂那种感觉吗)
如何准备面试?
1、前期铺垫(技术沉积)
程序员面试其实是对于技术的一次摸底考试,你的技术牛逼,那你就是大爷。大厂对于技术的要求主要体现在:基础,原理,深入研究源码,广度,实战五个方面,也只有将原理理论结合实战才能把技术点吃透。
下面是我会看的一些资料笔记,希望能帮助大家由浅入深,由点到面的学习Java,应对大厂面试官的灵魂追问
这部分内容过多,小编只贴出部分内容展示给大家了,见谅见谅!
- Java程序员必看《Java开发核心笔记(华山版)》

- Redis学习笔记

- Java并发编程学习笔记
四部分,详细拆分并发编程——并发编程+模式篇+应用篇+原理篇

- Java程序员必看书籍《深入理解 ava虚拟机第3版》(pdf版)

- 大厂面试必问——数据结构与算法汇集笔记

其他像Spring,SpringBoot,SpringCloud,SpringCloudAlibaba,Dubbo,Zookeeper,Kafka,RocketMQ,RabbitMQ,Netty,MySQL,Docker,K8s等等我都整理好,这里就不一一展示了。

2、狂刷面试题
技术主要是体现在平时的积累实用,面试前准备两个月的时间再好好复习一遍,紧接着就可以刷面试题了,下面这些面试题都是小编精心整理的,贴给大家看看。
①大厂高频45道笔试题(智商题)

②BAT大厂面试总结(部分内容截图)


③面试总结


3、结合实际,修改简历
程序员的简历一定要多下一些功夫,尤其是对一些字眼要再三斟酌,如“精通、熟悉、了解”这三者的区别一定要区分清楚,否则就是在给自己挖坑了。当然不会包装,我可以将我的简历给你参考参考,如果还不够,那下面这些简历模板任你挑选:

以上分享,希望大家可以在金三银四跳槽季找到一份好工作,但千万也记住,技术一定是平时工作种累计或者自学(或报班跟着老师学)通过实战累计的,千万不要临时抱佛脚。
另外,面试中遇到不会的问题不妨尝试讲讲自己的思路,因为有些问题不是考察我们的编程能力,而是逻辑思维表达能力;最后平时要进行自我分析与评价,做好职业规划,不断摸索,提高自己的编程能力和抽象思维能力。
Bash的变量
用某个特定字符串代表不固定的内容就是变量
使用内存空间保存数据,保存的数据叫变量的值,名称叫变量名称,用$调用
1.变量定义规则
1)变量名称可以由字母、数字和下划线组成,但不能以数字开头。
2)在bash中,变量的默认类型都是字符串型。
如果要进行数值运算,则必须修改指定变量类型为数值型。
3)变量用等号连接值,等号左右两边不能有空格。
4)变量的值如果有空格,需要使用单引号或双引号包括。
其中双引号括起来的内容“$” “\” “`”(反引号)都拥有特殊含义,而单引号括起来的内容都是普通字符。
5)在变量的值中,可以使用\转义符。
6)如果需要增加变量的值,那么可以进行变量值的叠加,不过变量需要用双引号包含" 变量名 " 或用 变量名"或用 变量名"或用{变量名}包含变量名。
7)如果是把命令的结果作为变量值赋予变量,则需要使用反引号或$()包含命令。
8)在字符串中调用变量的值,需要加花括号。
9)变量名建议大写,便于区分。
2.变量叠加
如$PATH:/root #冒号为分隔符
3.变量的分类
3.1用户自定义变量
这种变量是最常见的变量,由用户自由定义变量命名和变量的值。
1)用户自定义变量
2)变量调用:用$调用
最后
分享一些系统的面试题,大家可以拿去刷一刷,准备面试涨薪。
这些面试题相对应的技术点:
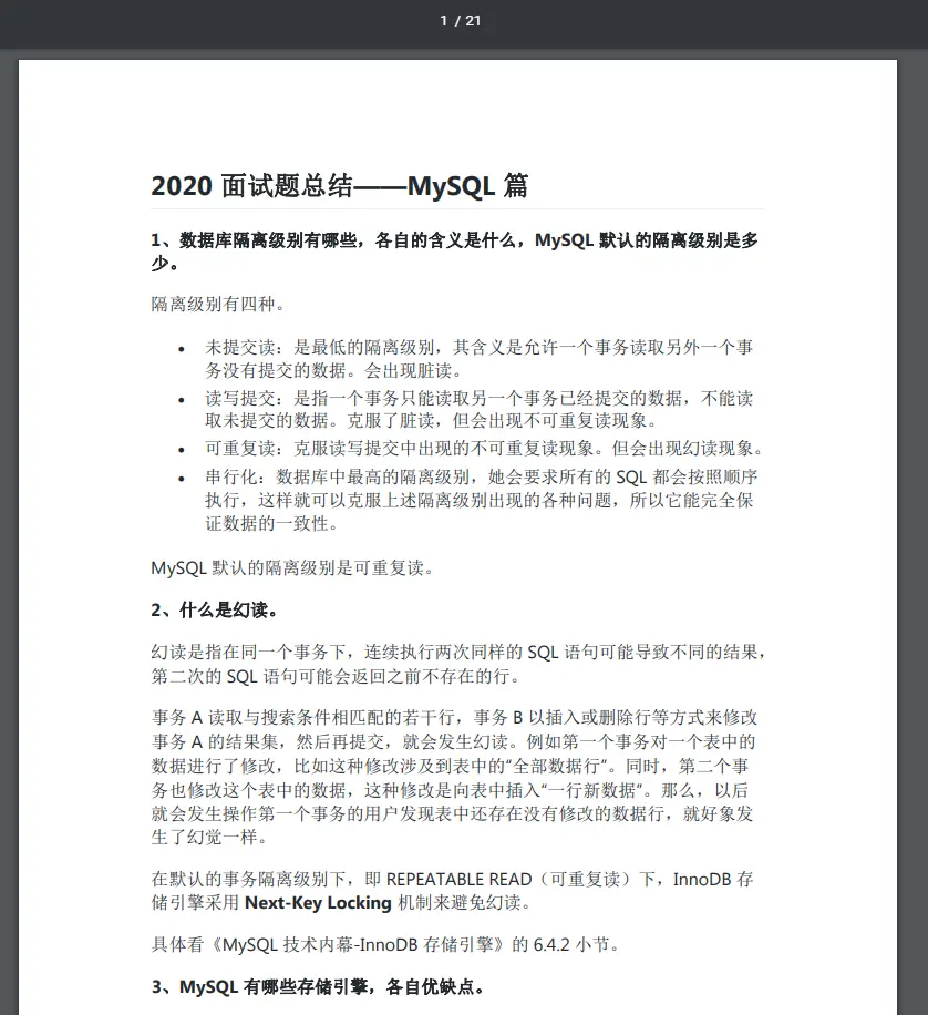
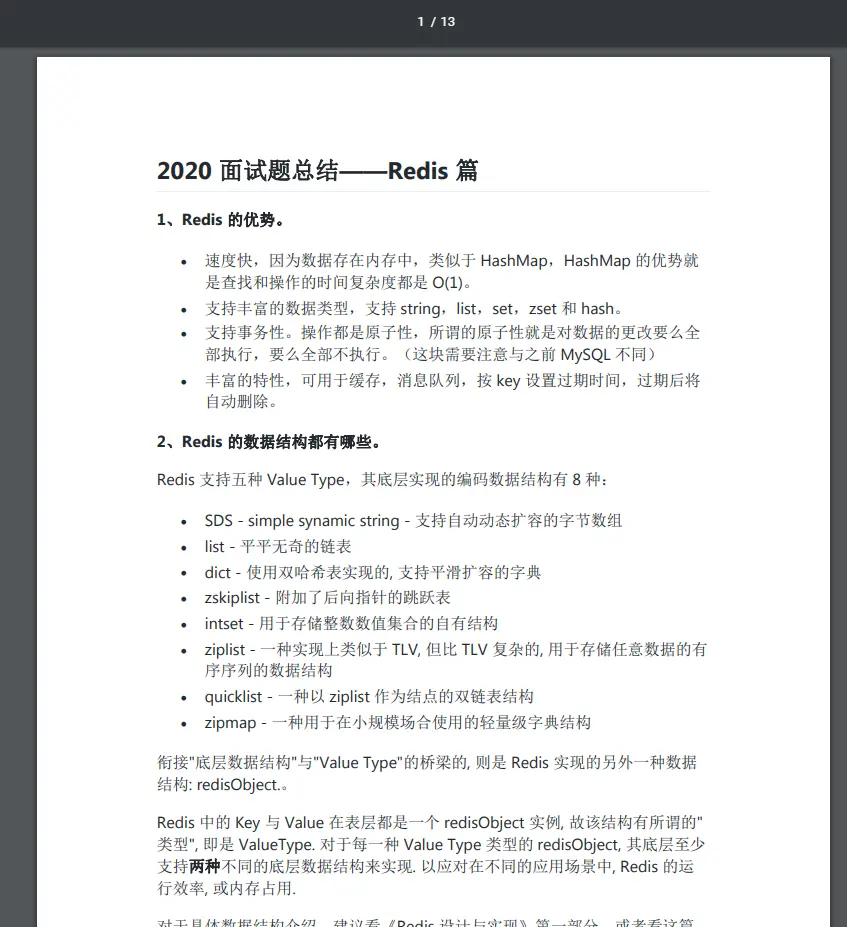
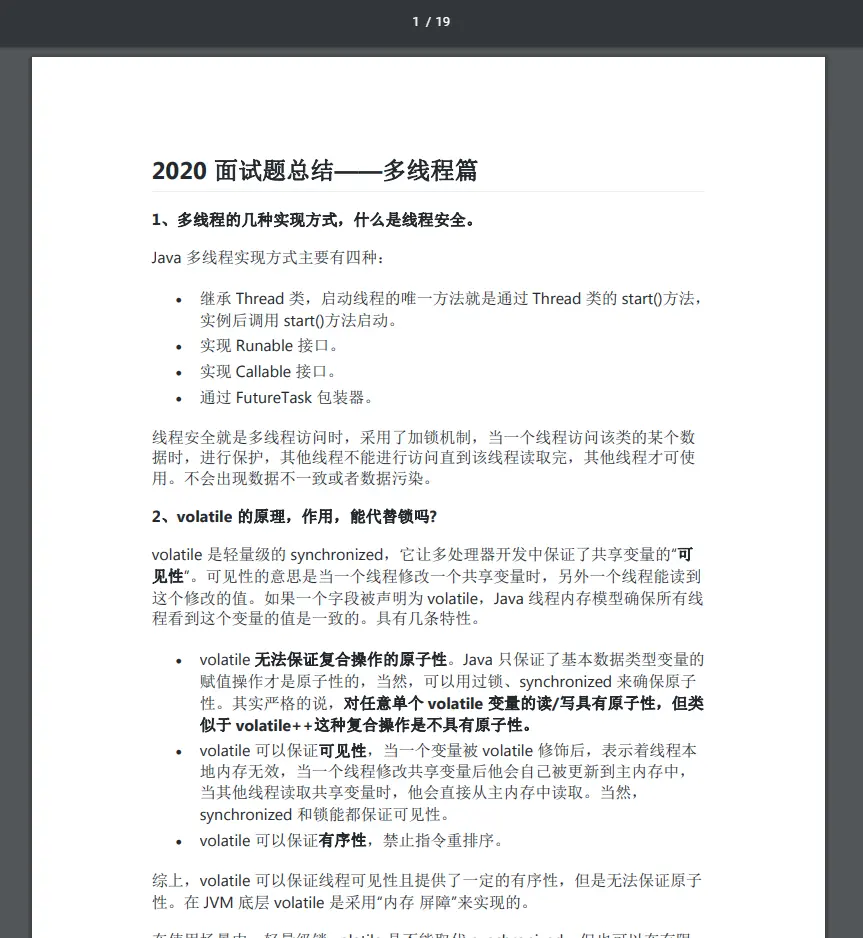
- JVM
- MySQL
- Mybatis
- MongoDB
- Redis
- Spring
- Spring boot
- Spring cloud
- Kafka
- RabbitMQ
- Nginx
- …
大类就是:
- Java基础
- 数据结构与算法
- 并发编程
- 数据库
- 设计模式
- 微服务
- 消息中间件









外链图片转存中…(img-RbCNuaZG-1714846970340)]
更多推荐



所有评论(0)