java-springboot基于Android的宠物领养APP SpringBoot+uni-app 流浪动物救助与领养互助平台 基于微服务的移动端宠物公益匹配及回访管理系统计算机毕业设计
摘要:本文介绍了一个基于Java-SpringBoot框架和MySQL数据库开发的Android宠物领养APP系统。该系统整合了LBS定位技术,提供宠物分类浏览、在线领养申请、身份认证、回访预约等功能模块,实现了从宠物展示到领养管理的全流程数字化。系统采用B/S架构,包含APP端和后台管理端,具备用户管理、宠物信息维护、领养审核等核心功能,并通过JWT令牌确保接口安全。文章详细阐述了系统开发的技术
java-springboot基于Android的宠物领养APP8gtyj3ji计算机毕业设计(配套有源码 程序 mysql数据库 论文)
本套源码可以在文本联xi,先看具体系统功能演示视频领取,可分享源码参考。
城市流浪猫狗数量逐年攀升,传统朋友圈“晒图领养”信息分散、真假难辨,救助站又苦于手工台账无法快速匹配靠谱领养人。把 SpringBoot 高速接口、Android 原生体验与 LBS 定位结合起来,让“找宠”像刷短视频一样丝滑,“送宠”像发快递一样规范。下面直接放出《java-springboot 基于 Android 的宠物领养 APP》功能全集,毕业设计 or 公益项目都能拿来即用。
功能全集
-
启动页:引导图、隐私政策弹窗、版本热更新
-
注册/登录:手机号+验证码、用户名密码、第三方微信一键登录
-
首页:轮播公益广告、今日待领养、附近救助站、智能推荐(品种/年龄/性格)
-
宠物分类:猫、狗、其他无限级扩展,图标+封面图管理
-
宠物档案:名称、性别、年龄、绝育、疫苗、性格标签、多图+短视频、健康证明、收藏/点赞/分享
-
领养流程:在线申请表、家庭状况问卷、饲养经验填写、身份证 OCR 自动识别、电子签名
-
预约回访:日历选时、地址地图导航、回访提醒推送、现场拍照+视频上传
-
宠物近况:体重、饮食、精神状态、行为习惯、生活记录图文、一键生成短视频
-
站内信:系统通知、审核结果、回访提醒、私信交流
-
意见反馈:图文留言、管理员回复、满意度星级
-
救助站地图:GPS 定位、距离排序、导航路线、一键拨号
-
资讯模块:养宠知识、公益活动、政策法规,支持点赞/收藏/评论
-
我的收藏:宠物、资讯、视频三合一收藏夹
-
个人中心:头像、昵称、实名认证、我的申请、我的发布、我的回访、设置
-
后台管理:用户管理、宠物分类、宠物信息、领养审核、预约回访、宠物近况、意见反馈、资讯发布、系统配置、日志监控
-
数据面板:领养成功率、七日新增、回访完成率、宠物状态分布可视化图表
-
接口安全:JWT 无状态令牌、图片脱敏、数据脱敏、HTTPS 全链路加密
一句话收束:
从“看见它”到“带它回家”,再到“看它长大”,所有环节被压缩成一条数据流:前端滑动点选,后端秒级审核,回访图文回传,让每一次领养都有迹可循、有情可续。
注:以上是纯课题毕业设计功能介绍,并非实际开发完成,最终开发完成的毕业设计程序以下面的的环境软件、功能图和界面为准。
系统所需要的环境软件:idea、eclipse+mysql5.7、8.0+Navicat+JDK1.8+tomcat7.0
第三章 系统需求分析
3.1设计目标
建成一个用 java 结合 MySQL 数据库开发的宠物领养APP,该系统已经具备整个宠物领养管理的能力,可以充分地让注册的用户感受到由宠物领养APP所带来的便捷服务。在此基础上继续完善系统的功能,使其能够动态管理用户信息的功能。建立更加完善的基础的、专业的数据库设计,提高系统整体的性能。使得用户能够更有兴趣来使用本系统。
3.2系统可行性分析
可行性研究的目的是确定问题是否值得去解决,以便判断原定的系统规模是否现实,以及所带来的效益是否大于投资成本。从本质上看,可行性研究是为了以抽象的方式对系统进行分析和设计,并列出其规模与目标。因此,在分析和确定问题定义之后,从技术可行性、经济可行性和操作可行性三个方面分析,绘制系统流程图,从而对系统进行可行性研究。
3.2.1技术可行性
在APP开发过程中,我们选择Java作为主要编程语言,结合SpringBoot框架进行快速开发。Java具有良好的跨平台性和稳定性,能够保证程序在不同平台上的一致性运行。SpringBoot框架简化了项目配置和依赖管理,提高了开发效率。在数据存储方面,我们采用MySQL数据库,它具有较高的性能和稳定性,能够满足APP的数据存储需求。我们采用B/S模式进行网络架构设计,用户通过浏览器访问服务器上的资源,降低了客户端的维护成本,实现了跨平台访问。所以,使用Java、SpringBoot、MySQL和B/S模式进行APP开发是可行的,这种组合能够实现高效的开发和良好的用户体验。
3.2.2经济可行性
首先,本系统设计与实现的开发软件需要从相关网站上购买下载,因此开发方面的支出主要集中在购买相关开发软件上。因为本项目开发周期短、维护费用不大等优点,系统投入使用后所能够获得的效益远远大于系统开发成本。所以,本系统具有经济可行性。
3.2.3操作可行性
这款宠物领养APP,是电子商务技术应用于网络管理中的实现。系统的后台界面,使得网站管理人员可以随时添加和修改系统中相关关键性信息。在用户交互界面,也无需在客户端安装其他应用程序,仅通过本项目中添加的外部在线聊天API就可以进行交流互动。为了使该系统能够稳定可靠的运行和数据处理,通过设置有效性原则等操作,极大增强了系统的稳定性,从而有效避免错误的出现。系统在工作时正常表现,并且能够正确高效的处理各类信息的记录于管理。所以,本系统具有操作可行性。
在进行可行性研究时需要对现有的系统进行分析,并表达对系统的大致认识。由于在设计阶段之后,需要将事先构建的逻辑模型,通过一系列转变,形成物理模型,因此选取系统流程图作为对物理模型的描述,从而形象展现出数据在各系统模块之间的运作情况。
3.3系统UML用例分析
UML是 Unified Modeling Language的缩写,又称统一建模语言[17]。是开发者对客观事物进行建模的标记,同时也是为开发者了解系统需要什么样的功能和整个流程是什么样的做的前期工作。宠物领养APP的UML用例分析详情如下图所示。

图3-1 管理员用例图

图3-2 用户用例图
3.4系统流程分析
系统流程分析是一种对系统进行详细研究的方法,了解系统的运作方式和各个组成部分之间的关系方面进行深入分析。通过系统流程分析,可以更好地理解系统的工作原理,发现潜在的问题和改进点,并为优化系统设计和提高系统性能提供依据。系统流程分析是一种重要的工具,能够帮助我们更好地理解和管理复杂的信息系统。
3.4.1系统的流程图
根据不同用户划分出不同的功能得出宠物领养APP的流程图,如图3-3所示:

图3-3 系统工作的流程图
3.4.2用户登录逻辑流程图
该平台对用户实行分级管理,用户分为两类:
(1)普通用户通过注册页面完成注册,输入个人信息。登录后进入后台管理系统,后台控制界面会显示该用户的个人信息。普通用户登陆后台后不允许针对系统的核心概况进行改动,如图3-4所示:

图3-4普通用户登录逻辑流程图
(2)系统管理员具有最高的管理权限。主要负责的任务是管理系统资源信息,针对系统内容做出调整,针对内容进行动态规划。针对普通用户进行权限的管理,以及添加或者删除普通用户的功能,如图3-5所示:

图3-5 系统管理员登录逻辑流程图
第四章 系统设计
4.1系统功能模块设计
宠物领养APP在设计与实施时,采取了模块性的设计理念,把相似的系统的功能整合到一个模组中,以增强内部的功能,减少各组件之间的联系,从而达到减少相互影响的目的。系统总体功能结构如下图所示。

图4-1 系统总体功能结构图
4.2 数据库设计
4.2.1数据库概念设计
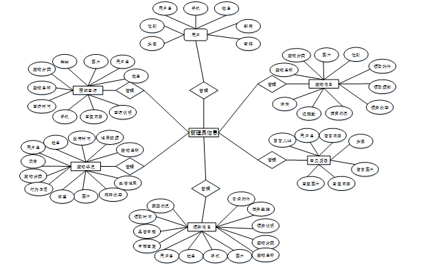
数据库概念结构设计过程中,E-R图提供了表示实体(即数据对象)、属性和联系的方法,用来描述现实世界的概念模型。在系统中将“用户、宠物信息、预约回访、意见反馈、领养信息、宠物近况”等作为实体,它们的局部E-R如图4-2所示。

图4-2局部e/r实体图
第五章 系统实现
5.1APP端功能的实现
5.1.1用户登录注册界面
首先双击打开APP端,连上网络之后会显示出本系统的登录界面,这是进入APP的初始页面“登录”,能成功进入到该登录界面则代表APP的开启是成功的,接下来就可以操作本APP所带有的其他所有的功能。登录界面如图5-1所示。

图5-1登录界面
非本系统注册用户的人员假如说想要在APP端进行系统操作的话,那他就需要先在注册页面注册一个本系统的账号。在注册页面按要求填好内容后点击确定即可注册账号,如果填写的个人信息不符合要求则系统会提示信息输入有误不能注册。具体功能详情如图5-2所示。

图5-2注册界面
5.1.2APP首页功能的实现
APP首页是用户注册登录后进入的第一个界面,在这里,人们能够看到app的导航条,内容包括宠物信息、宠物近况、我的等。APP首页界面如图5-3所示。

图5-3 APP首页界面图
宠物近况:在宠物近况页面的输入栏中输入宠物名称进行查询,可以查看到宠物名称、宠物分类、体重、饮食、精神状态、行为习惯、东部时间、用户名、姓名、生活记录等内容,宠物近况详情如图5-4所示。

图5-4宠物近况详情界面图
5.1.3用户功能
用户登录成功后,点击“我的”可以对领养信息、预约回访、宠物近况、我的收藏、意见反馈、修改密码等进行详细操作。我的界面如图5-4所示。

图5-4我的界面图
5.2后台管理员模块实现
在登录流程中,用户首先在Vue前端界面输入用户名和密码。这些信息通过HTTP请求发送到Java后端。后端接收请求,通过与MySQL数据库交互验证用户凭证。如果认证成功,后端会返回给前端,允许用户访问系统。这个过程涵盖了从用户输入到系统验证和响应的全过程。如图5-6所示。

图5-6后台登录界面图
管理员登录进入系统可以对用户、宠物分类、宠物信息、领养信息、预约回访、宠物近况、意见反馈、系统管理、用户资料等功能进行详细操作;如图5-7所示。

图5-7管理员主界面图
用户功能在视图层(view层)进行交互,比如点击“搜索、新增或删除”按钮或填写用户表单。这些用户表单动作被视图层捕获并作为请求发送给相应的控制器层(controller层)。控制器接收到这些请求后,调用服务层(service层)以执行相关的业务逻辑,例如验证输入数据的有效性和与数据库的交互。服务层处理完这些逻辑后,进一步与数据访问对象层(DAO层)交互,后者负责具体的数据操作如查看、修改或删除用户信息,并将操作结果返回给控制器。最终,控制器根据这些结果更新视图层,以便用户功能可以看到最新的信息或相应的操作反馈。如图5-8所示。

图5-8用户界面图
宠物分类功能在视图层(view层)进行交互,比如点击“搜索、新增或删除”按钮或填写宠物分类表单。这些宠物分类表单动作被视图层捕获并作为请求发送给相应的控制器层(controller层)。控制器接收到这些请求后,调用服务层(service层)以执行相关的业务逻辑,例如验证输入数据的有效性和与数据库的交互。服务层处理完这些逻辑后,进一步与数据访问对象层(DAO层)交互,后者负责具体的数据操作如修改或删除宠物分类信息,并将操作结果返回给控制器。最终,控制器根据这些结果更新视图层,以便宠物分类功能可以看到最新的信息或相应的操作反馈。如图5-9所示。

图5-9宠物分类界面图
宠物信息功能在视图层(view层)进行交互,比如点击“搜索、新增或删除”按钮或填写宠物信息表单。这些宠物信息表单动作被视图层捕获并作为请求发送给相应的控制器层(controller层)。控制器接收到这些请求后,调用服务层(service层)以执行相关的业务逻辑,例如验证输入数据的有效性和与数据库的交互。服务层处理完这些逻辑后,进一步与数据访问对象层(DAO层)交互,后者负责具体的数据操作如查看、修改或删除宠物信息,并将操作结果返回给控制器。最终,控制器根据这些结果更新视图层,以便宠物信息功能可以看到最新的信息或相应的操作反馈。如图5-10所示。

图5-10宠物信息界面图
领养信息功能在视图层(view层)进行交互,比如点击“搜索、删除或审核”按钮或填写领养信息表单。这些领养信息表单动作被视图层捕获并作为请求发送给相应的控制器层(controller层)。控制器接收到这些请求后,调用服务层(service层)以执行相关的业务逻辑,例如验证输入数据的有效性和与数据库的交互。服务层处理完这些逻辑后,进一步与数据访问对象层(DAO层)交互,后者负责具体的数据操作如查看、回访预约、修改或删除领养信息,并将操作结果返回给控制器。最终,控制器根据这些结果更新视图层,以便领养信息功能可以看到最新的信息或相应的操作反馈。如图5-11所示。

图5-11领养信息界面图
预约回访功能在视图层(view层)进行交互,比如点击“搜索或删除”按钮或填写预约回访表单。这些预约回访表单动作被视图层捕获并作为请求发送给相应的控制器层(controller层)。控制器接收到这些请求后,调用服务层(service层)以执行相关的业务逻辑,例如验证输入数据的有效性和与数据库的交互。服务层处理完这些逻辑后,进一步与数据访问对象层(DAO层)交互,后者负责具体的数据操作如查看、修改或删除预约回访信息,并将操作结果返回给控制器。最终,控制器根据这些结果更新视图层,以便预约回访功能可以看到最新的信息或相应的操作反馈。如图5-12所示。

图5-12预约回访界面图
意见反馈功能在视图层(view层)进行交互,比如点击“搜索或删除”按钮或填写意见反馈表单。这些意见反馈表单动作被视图层捕获并作为请求发送给相应的控制器层(controller层)。控制器接收到这些请求后,调用服务层(service层)以执行相关的业务逻辑,例如验证输入数据的有效性和与数据库的交互。服务层处理完这些逻辑后,进一步与数据访问对象层(DAO层)交互,后者负责具体的数据操作如查看、回复或删除意见反馈信息,并将操作结果返回给控制器。最终,控制器根据这些结果更新视图层,以便意见反馈功能可以看到最新的信息或相应的操作反馈。如图5-13所示。

图5-13意见反馈界面图
源码无偿分享,文未领取
更多推荐



所有评论(0)