Zookeeper用作注册中心的原理
RPC框架中有3个重要的角色: image.png注册中心 :保存所有服务的名字,服务提供者的ip列表,服务消费者的IP列表服务提供者: 提供跨进程服务服务消费者: 寻找到指定命名的服务并消费。Zookeeper用作注册中心简单来讲,zookeeper可以充当一个服务注册表(Service Registry),让多个服务提供者形成一个集群,让服务消费者通过服务注册表获...
RPC框架中有3个重要的角色:

image.png
- 注册中心 :保存所有服务的名字,服务提供者的ip列表,服务消费者的IP列表
- 服务提供者: 提供跨进程服务
- 服务消费者: 寻找到指定命名的服务并消费。
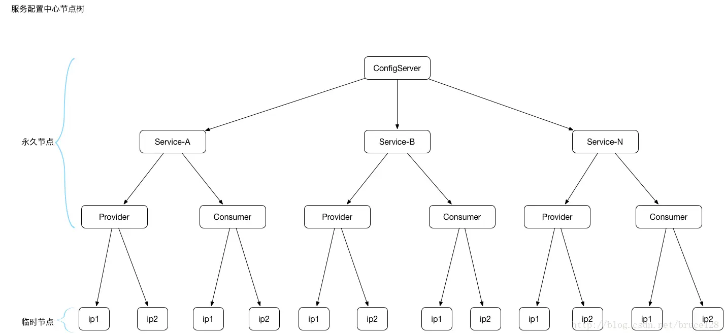
Zookeeper用作注册中心
简单来讲,zookeeper可以充当一个服务注册表(Service Registry),让多个服务提供者形成一个集群,让服务消费者通过服务注册表获取具体的服务访问地址(ip+端口)去访问具体的服务提供者。如下图所示:

jjjjjjj.png
具体来说,zookeeper就是个分布式文件系统,每当一个服务提供者部署后都要将自己的服务注册到zookeeper的某一路径上: /{service}/{version}/{ip:port}, 比如我们的HelloWorldService部署到两台机器,那么zookeeper上就会创建两条目录:分别为/HelloWorldService/1.0.0/100.19.20.01:16888 /HelloWorldService/1.0.0/100.19.20.02:16888。
这么描述有点不好理解,下图更直观,

zk.jpeg
在zookeeper中,进行服务注册,实际上就是在zookeeper中创建了一个znode节点,该节点存储了该服务的IP、端口、调用方式(协议、序列化方式)等。该节点承担着最重要的职责,它由服务提供者(发布服务时)创建,以供服务消费者获取节点中的信息,从而定位到服务提供者真正网络拓扑位置以及得知如何调用。RPC服务注册、发现过程简述如下:
- 服务提供者启动时,会将其服务名称,ip地址注册到配置中心。
- 服务消费者在第一次调用服务时,会通过注册中心找到相应的服务的IP地址列表,并缓存到本地,以供后续使用。当消费者调用服务时,不会再去请求注册中心,而是直接通过负载均衡算法从IP列表中取一个服务提供者的服务器调用服务。
- 当服务提供者的某台服务器宕机或下线时,相应的ip会从服务提供者IP列表中移除。同时,注册中心会将新的服务IP地址列表发送给服务消费者机器,缓存在消费者本机。
- 当某个服务的所有服务器都下线了,那么这个服务也就下线了。
- 同样,当服务提供者的某台服务器上线时,注册中心会将新的服务IP地址列表发送给服务消费者机器,缓存在消费者本机。
- 服务提供方可以根据服务消费者的数量来作为服务下线的依据。
感知服务的下线&上线
zookeeper提供了“心跳检测”功能,它会定时向各个服务提供者发送一个请求(实际上建立的是一个 socket 长连接),如果长期没有响应,服务中心就认为该服务提供者已经“挂了”,并将其剔除,比如100.19.20.02这台机器如果宕机了,那么zookeeper上的路径就会只剩/HelloWorldService/1.0.0/100.19.20.01:16888。
服务消费者会去监听相应路径(/HelloWorldService/1.0.0),一旦路径上的数据有任务变化(增加或减少),zookeeper都会通知服务消费方服务提供者地址列表已经发生改变,从而进行更新。
更为重要的是zookeeper 与生俱来的容错容灾能力(比如leader选举),可以确保服务注册表的高可用性。
使用 zookeeper 作为注册中心时,客户端订阅服务时会向 zookeeper 注册自身;主要是方便对调用方进行统计、管理。但订阅时是否注册 client 不是必要行为,和不同的注册中心实现有关,例如使用 consul 时便没有注册。
更多推荐



所有评论(0)